深圳市骏裕隆智能系统有限公司
Shenzhen Junyulong Technology Co.,Ltd.

智慧显示终端
产品详情
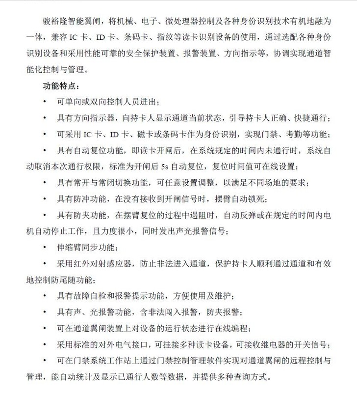
FG防尾随翼闸
分享到:

FG防尾随翼闸

编号 FG2011-ES240
品牌 骏裕隆智能
型号 FG2011-ES240
类型 防尾随道闸
特色 反向 尾随检测
产品详情

QQ截图20240414142110.jpg20233024587969-0-cib.jpg

关于我们                  研发中心                服务支持                人才加盟                扫一扫
技术支持 :QQ 370334631     18902855305
联系电话:0755-26979751     86647780      
企业邮箱:jyltech@163.com
人才热线:13530371926        
联系地址:深圳市宝安区沙井街道后亭第二工业区57号B513
硬件集成
软件集成
网络集成
下载中心
常见问题
行业知识
人才招聘
社会责任
公司简介
企业发展
荣誉资质
厂房实景